
Novisar Apply 55+pro三重四极杆质谱仪
精准鉴微,洞见未来
Novisar Apply 55+pro三重四极杆质谱仪以卓越可靠性成就每一份信任。它不仅仅是一款工具,更是您决策路上的强大伙伴:助您突破定量极限,守护持久灵敏,让每一次分析都成为精准的答案。
专为高效而生的紧凑设计,融可持续理念于每一处细节。双正交电喷雾离子源技术和辅助加热的反向帘气真空接口锥设计,无惧复杂样本与高通量挑战,直面污染,稳定如初。
这不仅关乎性能——更是持续的运行保障、更少的操作干预、值得托付的实验成果。同时,与您共同践行环境、社会与治理(ESG)目标,让科技向善,赋能可持续未来。
Novisar Apply 55+pro三重四极杆质谱仪:精准,始终在线;可靠(瑞莱谱),始终如一。
参考标准:
包括但不限于
GB 4793.1-2007 测量、 控制和实验室用电气设备的安全要求 第1部分: 通用要求
GB 4793.6-2008 测量、控制和实验室用电气设备的安全要求 第6部分:实验室用材料加热设备的特殊要求
GB 4793.9-2013 测量、控制和实验室用电气设备的安全要求 第9部分:实验室用分析和其他目的自动和半自动设备的特殊要求
GB/T 18268.1-2010 测量、控制和实验室用的电设备 电磁兼容性要求 第1部分:通用要求
GB/T 33864-2017 质谱仪通用规范
GB/T 35410-2017 液相色谱-串联四极质谱仪性能的测定方法
GB/Z 35959-2018 液相色谱-质谱联用分析方法通则
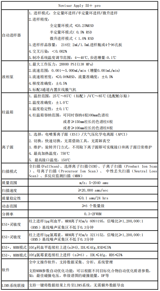
主要技术参数

下载
![]()
